| 索 引 号: | 01311340X/2025-00034 | 信息分类: | 市场监管、安全生产监管 / 行政执法 / 其他 |
| 发布机构: | 南京市应急管理局 | 生成日期: | 2025-01-02 |
| 生效日期: | 废止日期: | ||
| 信息名称: | 2025年1月南京市安全生产“综研联检”计划公示 | ||
| 文 号: | 关 键 词: | 2025年1月;南京市安全生产“综研联检”计划公示 | |
| 内容概览: | |||
| 在线链接地址: | |||
| 文件下载: | |||
2025年1月南京市安全生产“综研联检”计划公示
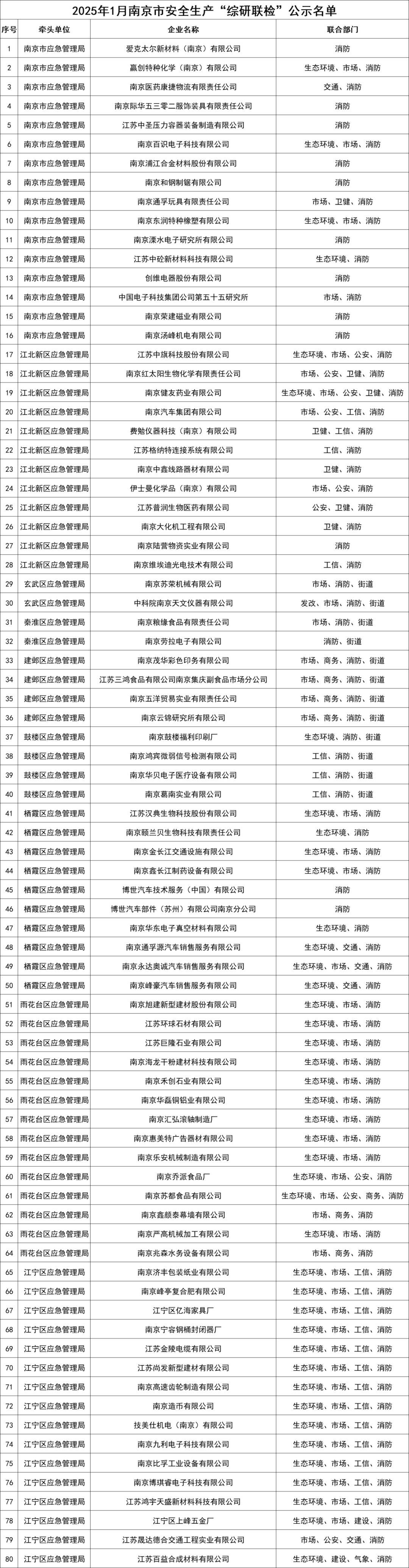
为全面贯彻落实国家、省、市优化营商环境、严格规范涉企行政检查相关要求,不断提升安全生产监管执法的精准性和有效性,着力减少多头重复执法,依据《关于印发推行安全生产跨部门综合研判联合检查机制指导意见的通知》(宁安委办〔2023〕20号),现将2025年1月份市、区两级安全生产“综研联检”计划安排(122家)公示如下:


苏公网安备 32010502010285号